October 31, 2025
.jpg)
Have you ever wondered why some enterprises maintain seamless connectivity in challenging environments while others face constant disruptions from public networks? The secret often resides in private cellular networks, a transformative technology reshaping enterprise wireless communication.
In the rapidly evolving digital era, secure and reliable connectivity forms the backbone of enterprise success. Private cellular networks, encompassing private LTE and 5G, deliver dedicated solutions surpassing conventional Wi-Fi or public carrier systems. This comprehensive guide elucidates their fundamentals, advantages, applications, and deployment strategies. For CIOs managing expansive corporate campuses or IT directors in healthcare, it provides essential insights into developing smart campus infrastructure that integrates IoT and private networks, edge computing, and advanced enterprise wireless solutions. Ultimately, these networks foster operational efficiency and innovation.
Private cellular networks constitute dedicated wireless ecosystems tailored for organizational exclusivity, leveraging licensed or shared spectrum to provide LTE or 5G connectivity. Distinct from public networks managed by carriers like Verizon or AT&T, they operate in isolation, granting enterprises full authority over their network architecture, including base stations and core elements. This isolation ensures that organizations can customize every aspect of the network to meet specific operational needs, from prioritizing bandwidth for critical applications to implementing stringent access controls.
Unlike Wi-Fi, which operates on unlicensed spectrum prone to interference and restricted coverage, private networks ensure extensive reach and superior signal penetration across large facilities. They diverge from public alternatives by offering bespoke performance, mitigating congestion and external security risks, as evidenced in analyses of private vs public networks. For instance, while public networks may suffer from shared bandwidth leading to unpredictable speeds, private setups dedicate resources exclusively, resulting in consistent service levels that are vital for time-sensitive operations.
Organizations increasingly adopt these for mission-critical tasks, where reliability prevents substantial financial losses. In manufacturing, they facilitate real-time equipment oversight; in education, they underpin smart campus connectivity. With proliferating IoT devices, private networks securely manage data volumes, proving indispensable for contemporary enterprise strategies. Customized spectrum management prioritizes security and scalability, outpacing generic public infrastructures. Industry deployments in healthcare and logistics highlight their role in bolstering operational resilience, with over 1,700 organizations globally having deployed private LTE or 5G networks by early 2025. This adoption reflects a broader trend where enterprises seek greater control to support digital transformation initiatives.

Dedicated spectrum affords unparalleled security and control, eliminating shared network vulnerabilities and curtailing breaches or unauthorized intrusions. This proves vital for sectors like healthcare and finance, adhering to stringent regulations such as HIPAA. By keeping data local and implementing SIM-based authentication, these networks reduce the risk of cyber threats significantly compared to public options.
Scalability excels in IoT and industrial automation, accommodating thousands of devices sans degradation, from factory sensors to campus logistics. Modular designs enable expansion without infrastructure overhauls, aligning with IoT adoption trends. For example, enterprises can start with a basic setup and scale up as device density increases, supporting applications like real-time analytics without performance bottlenecks.
Reliability and performance remain paramount, delivering low-latency links for surveillance or remote operations. Unlike Wi-Fi's susceptibility in crowded settings, cellular redundancy ensures uptime, with research indicating significant downtime reductions via predictive integrations. Additional benefits include:
Cost efficiency stems from consistent performance, offsetting initial investments through diminished carrier dependency and operational optimizations. Enterprises realize ROI via enhanced efficiency, positioning private networks as strategic assets for secure enterprise connectivity. Factors influencing private cellular network costs, including hardware and oversight, yield long-term savings when deployed judiciously. Nearly 90 percent of industrial firms achieve ROI within 12 months, driven by reduced downtime and improved productivity. Overall, the private cellular market is projected to grow robustly, with private LTE valued at USD 5.24 billion in 2025 and expected to reach USD 16.43 billion by 2030 at a CAGR of 25.67 percent.
Educational institutions harness private cellular networks for interconnected learning in smart campuses, enabling resource access and IoT-driven facility monitoring for efficiency gains. These setups support digital learning tools, secure student data management, and campus-wide automation, transforming traditional environments into intelligent hubs that adapt to user needs in real time.
Manufacturing leverages industrial IoT and automation, processing machine data in real time for predictive maintenance and streamlined workflows in expansive facilities. Key applications include:
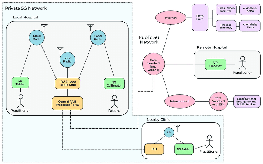
Healthcare employs them for instantaneous patient monitoring, securely linking devices for vital data transmission and telemedicine within compliant network architectures. This facilitates faster emergency responses, remote consultations, and integrated patient records, all while maintaining privacy standards.
Corporate and logistics sectors benefit from secure site-wide communications, supporting conferencing and asset tracking to minimize losses and refine operations. In logistics, real-time fleet management enhances route efficiency, while corporate campuses enjoy seamless connectivity for hybrid workforces. These applications underscore the versatility of private networks in driving innovation, as illustrated in various case studies from our deployments at Metro Wireless, where we have helped clients in oil and gas achieve reliable coverage in harsh environments.
Edge computing synergizes with private cellular networks, enabling proximate data processing for minimal latency, critical in autonomous systems or AR training. This combination allows enterprises to handle data-intensive tasks locally, improving response times and reducing bandwidth demands on central systems.
This bolsters predictive analytics and instantaneous decisions; in factories, it flags anomalies swiftly, enhancing agility in IoT environments. For healthcare, edge processing ensures quick analysis of patient vitals without transmitting raw data over long distances, preserving privacy.
Examples include on-site healthcare data handling for privacy-compliant alerts, educational tools for responsive learning, and factory quality inspections via real-time imaging. Additional integrations feature:
This integration fortifies IoT and private networks, merging high-velocity connectivity with astute processing, revolutionizing enterprise network architecture design. At Metro Wireless, we design these systems to support ultra-reliable low-latency communication, preparing organizations for advanced applications.
Essential components encompass the Radio Access Network (RAN) for connections, core routing, SIM authentication, and spectrum allocation, forming a resilient foundation with upgradable modularity. These elements work together to create a cohesive system that can be tailored to specific enterprise requirements, incorporating hardware like small cells and software for dynamic management.
Scalability planning assesses coverage and growth, incorporating site surveys and redundant links, often enhanced by SD-WAN for optimized traffic. This involves evaluating current and future device loads to ensure the network can expand seamlessly across multiple sites.
Equilibrating performance, costs, and compliance involves encryption for standards like HIPAA, blending licensed and shared spectrum like CBRS for efficiency. Design considerations include:
Such designs favor private over public paradigms, delivering bespoke enterprise wireless solutions aligned with objectives. Our team at Metro Wireless provides expert guidance to create architectures that emphasize security by design and long-term scalability.

Private LTE provides robust coverage and security at modest costs, suiting IoT with mature tech for vast areas. It excels in environments needing reliable, interference-free connectivity, offering SIM-based authentication that enhances privacy over Wi-Fi.
Private 5G elevates speeds and latency for AR/VR, demanding greater infrastructure investments. It supports massive device connectivity and ultra-low latency, making it ideal for advanced automation, though it requires careful spectrum planning.
Wi-Fi suits compact, budget scenarios but falters in range and resilience, often augmented by managed Wi-Fi. While cost-effective for indoor use, it lacks the mobility and quality of service of cellular options, especially in dense or outdoor settings.
Select LTE for moderate, cost-effective needs; 5G for intensive demands; hybrids for versatility, as advocated in the business case for private wireless. In 2025, private 5G's market is valued at USD 3.86 billion, expected to reach USD 17.55 billion by 2030 at a CAGR of 35.4 percent, highlighting its growing enterprise appeal.
Commence with spectrum assessment, securing licenses or CBRS bands, followed by RAN and core installations, potentially via distributed antenna systems for coverage. This step includes evaluating site-specific needs to choose the right spectrum for optimal performance.
Integration entails compatibility testing with extant systems, collaborating with our carrier-agnostic team at Metro Wireless per established processes. We ensure seamless merging with legacy IT through middleware and phased testing.
Address challenges like interference through surveys and managed services, with partners facilitating seamless execution. Common mitigation strategies include:
Success relies on defined objectives and collaborations, yielding scalable architectures complemented by fixed wireless. Our expertise at Metro Wireless helps navigate these steps for efficient deployments.
Spectrum licensing necessitates regional compliance, navigable via expert alliances under legal frameworks. Regulations can vary, with delays in allocation processes posing hurdles, but shared options like CBRS help mitigate costs.
Legacy integrations pose hurdles, mitigated by phased approaches and middleware, as in network as a service. Challenges include ensuring compatibility without disruptions, often requiring custom solutions.
Balancing deployment expenses against ROI reveals justifications within years, detailed in cost analyses. High upfront costs for infrastructure remain a barrier, though managed services convert them to predictable OpEx.
Security mandates ongoing protocols and audits, supported by operational centers. Key considerations involve:
Surmounting these secures enduring enterprise wireless advantages, corroborated by client testimonials from our successful implementations at Metro Wireless.
AI will optimize management proactively, interfacing with managed SD-WAN. This includes predictive issue resolution and automated resource allocation for enhanced efficiency.
Shared spectrum and Private 5G models like CBRS democratize access. With the private 5G market projected at USD 3.86 billion in 2025, growing to USD 17.55 billion by 2030 at a CAGR of 35.4 percent, adoption is set to accelerate.
Novel applications span logistics autonomy, utility monitoring, and campus enhancements, leveraging LTE-5G business internet. Emerging trends include:
Advancing 5G promises deeper IoT fusion, propelling connectivity, informed by our industry expertise at Metro Wireless.
In summation, private cellular networks herald autonomous, efficient enterprises. Adopting them ensures sustained growth in interconnected landscapes. Share this guide with peers navigating analogous terrains.
What is a Private Cellular Network?
A dedicated wireless system employing cellular tech like LTE or 5G for organizational control and customization.
How is Private LTE different from Private 5G?
LTE yields cost-effective reliability; 5G furnishes superior speeds and latency for sophisticated uses.
What are the benefits of Private Cellular Networks for enterprises?
Security, scalability, reliability, and efficiency underpin IoT and automation.
How do Private Networks integrate with Edge Computing?
Via localized processing for latency minimization and analytics in diverse sectors.
What are the main challenges in deploying Private Cellular Networks?
Licensing, integrations, costs, and security oversight.
How can enterprises plan an effective deployment strategy?
Through assessments, selections, partnerships, and phased rollouts.
What’s the future of enterprise connectivity with Private Networks?
AI, shared spectrum, and innovative applications will catalyze progress.
Why settle for unreliable public networks, data vulnerabilities, or scalability limitations from traditional Wi-Fi when you can seize complete control with Metro Wireless?
We provide enterprise-grade LTE and 5G private cellular networks tailored for mission-critical operations, designed for industries that refuse downtime. Whether in manufacturing, healthcare, education, or vast corporate campuses, we offer unmatched speed, security, and flexibility on your spectrum, all without the premiums of major carriers.
No compromises. Just robust, future-ready connectivity engineered for enterprises that expect excellence.
Contact Metro Wireless today to design and deploy your high-performance private cellular network.

Tyler Hoffman
CEO
